Table of Contents

OBIEE 11G - Oracle BI Fusion Middleware Architecture

About

The Oracle Business Intelligence system logical architecture comprises a single integrated set of manageable components called the Oracle BI domain which can be installed and configured to work together on a single host or can be clustered across multiple hosts for performance and availability.

Obiee11g Architecture Functional Component

Oracle Fusion Middleware General Architecture

After you install and configure an Oracle Fusion Middleware software (BI or not), your environment contains the following:

Obiee11g Fmw

Obiee11g System Logical Architecture

Oracle Fusion Middleware provides always two types of components:

and they are are peers.

They are managed mainly by this two adminstrative user interface (installed in the Administration Server):

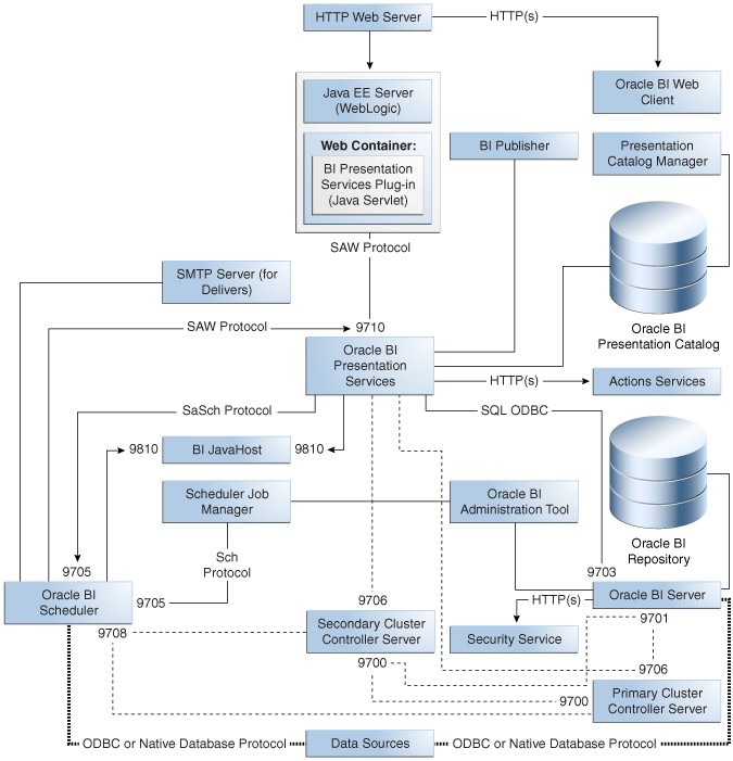
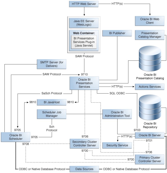
Oracle BI EE Single Instance Architecture

Obiee11g Single Instance Architecture

Documentation / Reference