Table of Contents

Logical Data Modeling - Visualization / Language

About

Data Modeling Language helps visualize data model.

List

Graph

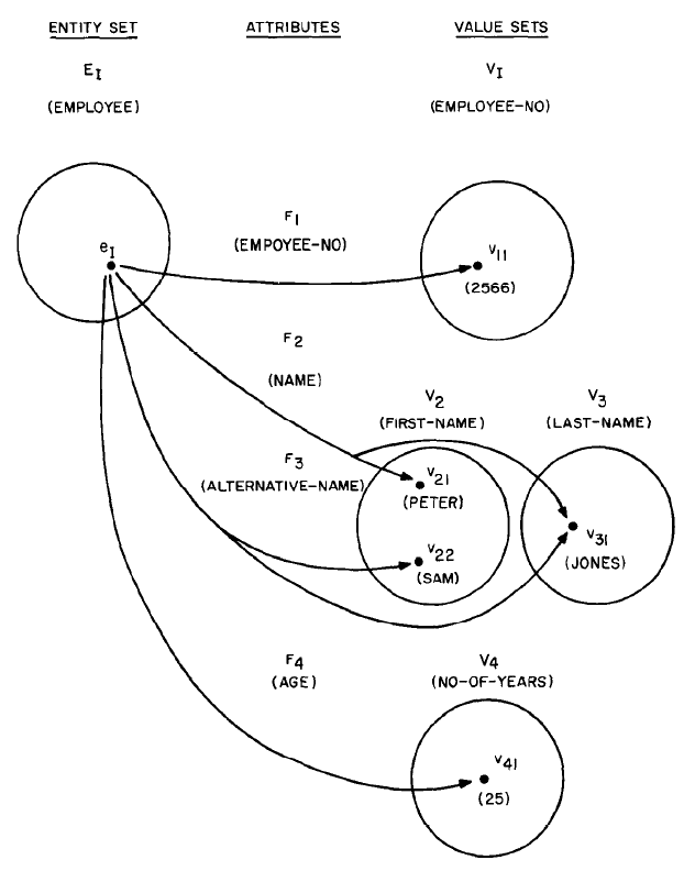
A visualization of:

Entity Set Graph Model

Ref - The paper - Entity-Relationship Model-Toward a Unified View of Data

Documentation / Reference