Table of Contents

About

All the metadata for Hive tables and partitions are accessed through the Hive Metastore.

Derby is the default database for the Hive metastore.

Management

schematool

See Hive - Schematool

Import / Export

Query

The metadata are stored in a apart database

use metastore; 
show tables; 
-- tables
select * from TBLS;

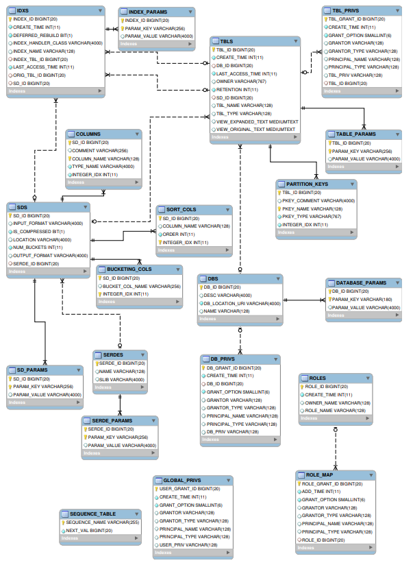
ER diagram

HiveMetaStore

Hive Metastore Er Diagram

Database

Metadata is persisted using JPOX ORM solution (Data Nucleus) so any database that is supported by it can be used by Hive.

Supported database

Derby

Apache Derby (JavaDB)

<property>
  <name>javax.jdo.option.ConnectionURL</name>
  <value>jdbc:derby://{file_location}/metastore_db;create=true</value>
  <description>JDBC connect string for a JDBC metastore</description>
</property>

<property>
  <name>javax.jdo.option.ConnectionDriverName</name>
  <value>org.apache.derby.jdbc.EmbeddedDriver</value>
  <!-- See also: org.apache.derby.jdbc.ClientDriver -->
  <description>Driver class name for a JDBC metastore</description>
</property>

<property>
  <name>hive.metastore.warehouse.dir</name>
  <!-- in local mode -->
  <value>file://${user.dir}/../build/ql/test/data/warehouse</value>
  <description>Data goes in here on your local filesystem.</description>
</property>

where: Hive - Warehouse

Derby is generally used as an local metastore but it can be use as a remote one. See HiveDerbyServerMode

MySQL

  • Create a hive user
create database hive;
create user 'hiveuser'@'%' IDENTIFIED BY 'hivepass';
GRANT all on *.* to 'hiveuser'@localhost identified by 'hivepass';
flush privileges;
  • hive-site.xml
<property>
  <name>javax.jdo.option.ConnectionURL</name>
  <value>jdbc:mysql://{mysql_host}:${mysql_port}/{metastore_db}?createDatabaseIfNotExist=true</value>
  <description>JDBC connect string for a JDBC metastore</description>
</property>

<property>
  <name>javax.jdo.option.ConnectionDriverName</name>
  <value>com.mysql.jdbc.Driver</value>
  <description>Driver class name for a JDBC metastore</description>
</property>

<property>
  <name>javax.jdo.option.ConnectionUserName</name>
  <value>{username}</value>
  <description>username to use against metastore database</description>
</property>

<property>
  <name>javax.jdo.option.ConnectionPassword</name>
  <value>{password}</value>
  <description>password to use against metastore database</description>
</property>

SQL Server

  • Create a hive user
CREATE DATABASE Hive;

CREATE LOGIN metastore WITH
		PASSWORD = 'pwd',
		DEFAULT_DATABASE = Hive;
 
 
USE Hive;
DROP USER metastore;
DROP schema metastore;
CREATE USER metastore FOR LOGIN metastore;
CREATE SCHEMA metastore AUTHORIZATION metastore;
GRANT CONNECT TO metastore;
GRANT CREATE TABLE TO metastore;
GRANT CREATE VIEW TO metastore;
ALTER USER metastore WITH DEFAULT_SCHEMA = metastore;
  • hive-site.xml
<property>
  <name>javax.jdo.option.ConnectionURL</name>
  <value>jdbc:sqlserver://{host}[:{port|1433}][;databaseName={database}]</value>
  <description>JDBC connect string for a JDBC metastore</description>
</property>

<property>
  <name>javax.jdo.option.ConnectionDriverName</name>
  <value>com.microsoft.sqlserver.jdbc.SQLServerDriver</value>
  <description>Driver class name for a JDBC metastore</description>
</property>

<property>
  <name>javax.jdo.option.ConnectionUserName</name>
  <value>{username}</value>
  <description>username to use against metastore database</description>
</property>

<property>
  <name>javax.jdo.option.ConnectionPassword</name>
  <value>{password}</value>
  <description>password to use against metastore database</description>
</property>

Documentation / Reference