Parser / Compiler - (Abstract) Syntax Tree (AST)
About
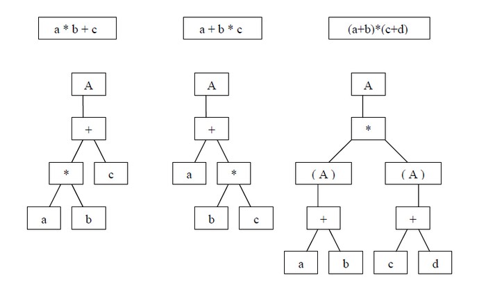
An Abstract Syntax Tree (AST) is a syntax tree. It represents the structure of the grammar at a higher level than a concrete syntax tree (parse tree) and thus easier to manipulate.
At the opposite of a concrete syntax tree, an abstract syntax tree has only the syntactic structure of the code.
For instance, an AST would not known if a literal was enclosed by a double or single quote.
An Abstract Syntax Tree (AST) is created by a parser.
Explorer
The site astexporer 1) permits to create AST from compiler library for different languages.
- Choose your language
- Choose your compiler if many
- Copy your code
- And explore the AST in the right pane.

